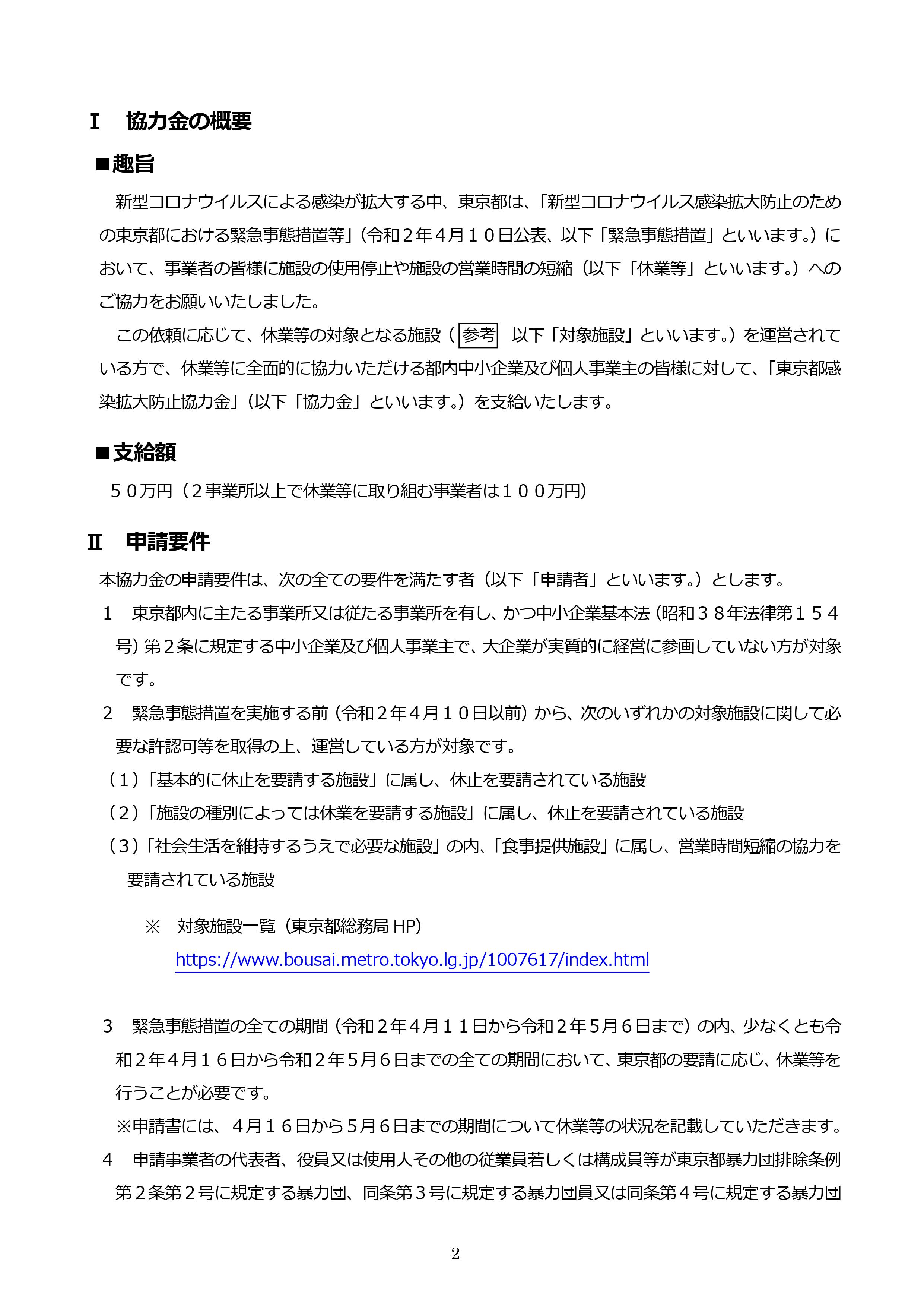
「東京都感染拡大防止協力金」の申請方法について
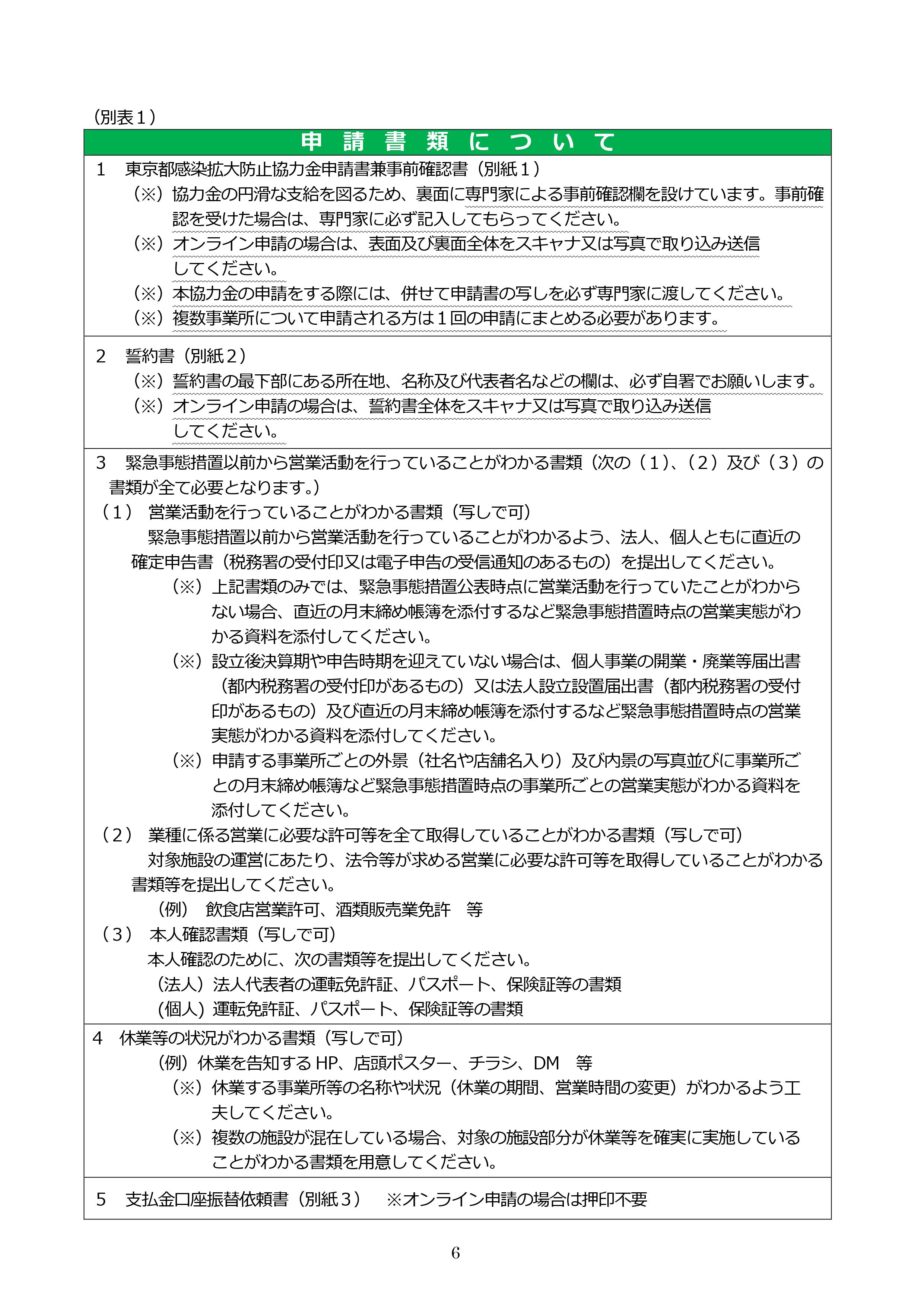
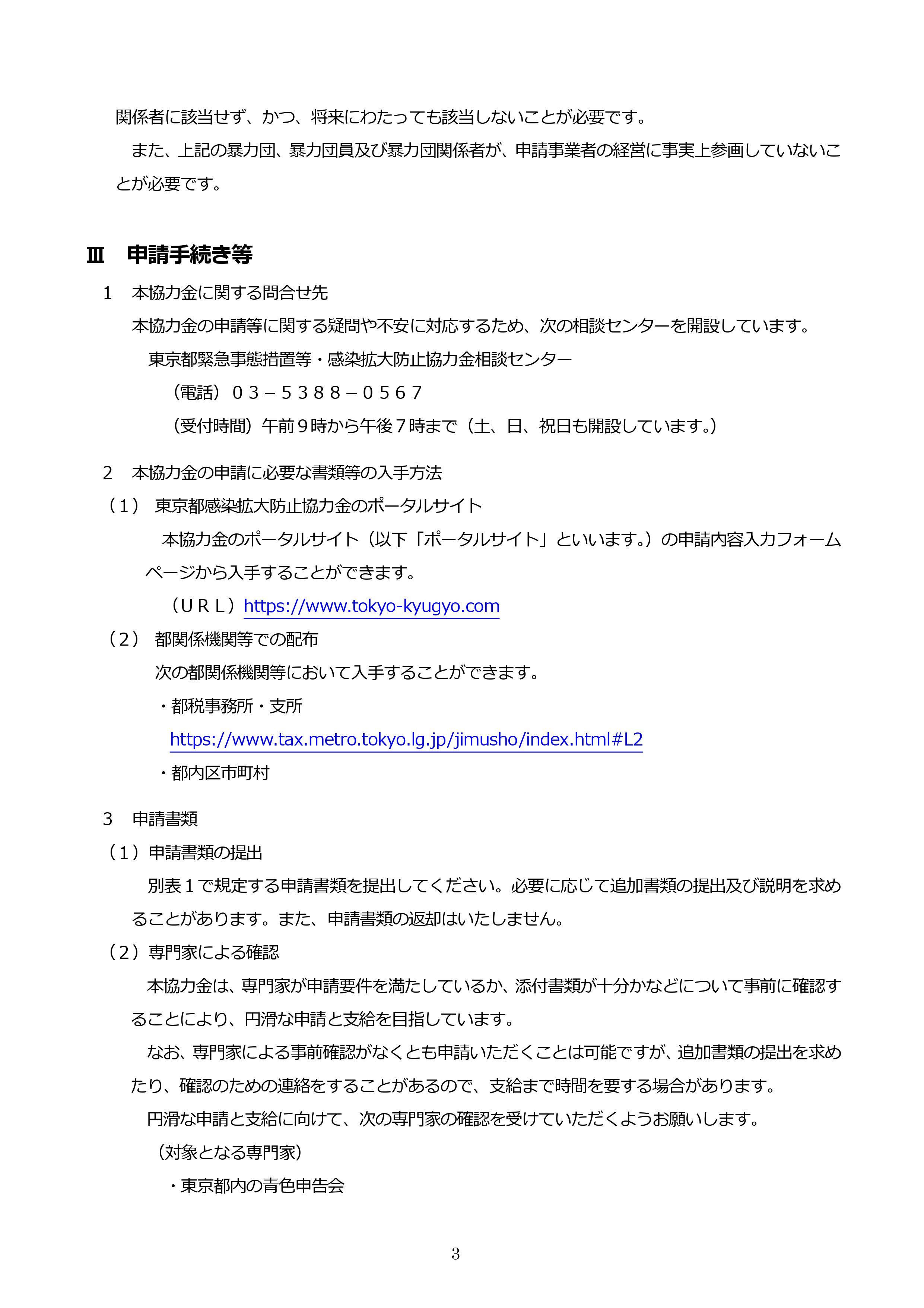
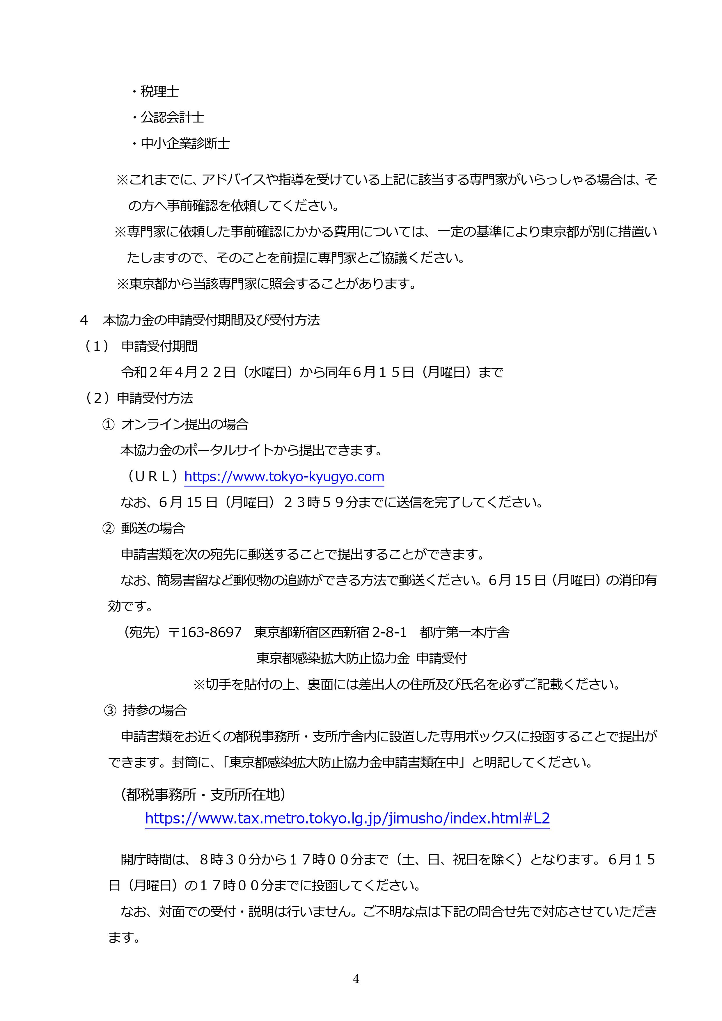
「東京都感染拡大防止協力金」の申請は、本日から6月15日までの受付となっています。対象は、東京都内に主たる事業所または従たる事業所がある中小企業および個人事業主です。緊急事態措置のうち、4月16日から5月6日までのすべての期間において、東京都の休業要請に応じ、休業等を行うことが支給の条件となっています。オンライン、郵送、持参での申請です。申請に必要な書類等については、都のガイドラインを添付いたしますので、ご参照ください。
https://www.tokyo-kyugyo.com(東京都のWEBサイト)
guidelines(都のガイドラインのPDF)
税理士、公認会計士などの専門家による事前の書類のチェックを受けると、確認作業と支給(5月上旬より開始予定)が早くなるようですので、いつもお願いしている方がいれば、その方にお願いするのがよさそうですね。(専門家への事前確認にかかった費用については、一定の基準により、都が別に措置するそうです。)
休業中の中小企業の皆さん(NPO法人を含む)が受けられる主なものとしては、この他に、国の持続化給付金(法人は200万円、個人事業主は100万円が上限で、対象は売上が前年同月比で50%以上減少している者:4月末に概要発表予定)、雇用調整助成金(労働者に対する休業手当の一部を助成)、それに、日本政策金融公庫などによる融資だと思います。
区の電話相談には、問い合わせが殺到している状況です。私も、制度についての個別相談をお受けしておりますので、お気軽にご連絡ください。
(上記のPDFファイルが見れない方のために、以下、都のガイドラインのJPEG版です。)






https://www.tokyo-kyugyo.com(東京都のWEBサイト)
guidelines(都のガイドラインのPDF)
税理士、公認会計士などの専門家による事前の書類のチェックを受けると、確認作業と支給(5月上旬より開始予定)が早くなるようですので、いつもお願いしている方がいれば、その方にお願いするのがよさそうですね。(専門家への事前確認にかかった費用については、一定の基準により、都が別に措置するそうです。)
休業中の中小企業の皆さん(NPO法人を含む)が受けられる主なものとしては、この他に、国の持続化給付金(法人は200万円、個人事業主は100万円が上限で、対象は売上が前年同月比で50%以上減少している者:4月末に概要発表予定)、雇用調整助成金(労働者に対する休業手当の一部を助成)、それに、日本政策金融公庫などによる融資だと思います。
区の電話相談には、問い合わせが殺到している状況です。私も、制度についての個別相談をお受けしておりますので、お気軽にご連絡ください。
(上記のPDFファイルが見れない方のために、以下、都のガイドラインのJPEG版です。)






SHARE THIS ARTICLE